网站首页
公司简介
新闻资讯
停水通知
水质公告
公司新闻
客户服务
水费查询
报装接水
网上报修
投诉建议
政策法规
用水指南
水价信息
报装接水
服务承诺
用水常识
模板下载
联系方式
联系我们
在线留言
新闻动态 News
通知公告
水质公告
公司新闻
最新资讯 New
2026年4月18日水质公告
2026年4月17日水质公告
枝江市金润源水务有限公司马店
2026年4月16日水质公告
2026年4月15日水质公告
2026年4月14日水质公告
2026年4月13日水质公告
枝江市金润源水务有限公司马店
联系我们 Contact
地址:湖北省枝江市沿江大道70号
电话:0717-4227110
邮件:zjjrysw@163.com
徽信号:zhijianggs
网站:
http://www.zjjrysw.com
你的位置:
首页
>
新闻动态
>
水质公告
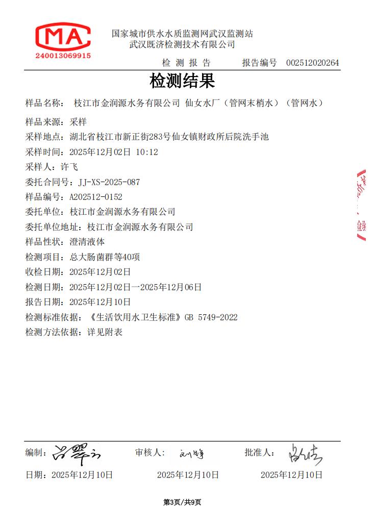
2025年12月仙女水厂管网末梢水水质检测公告
2025/12/31 11:26:57 点击:
上一篇:
2025年12月仙女水厂出厂水水质检测公告
2025/12/31
下一篇:
2025年12月30日水质公告
2025/12/30