网站首页
公司简介
新闻资讯
停水通知
水质公告
公司新闻
客户服务
水费查询
报装接水
网上报修
投诉建议
政策法规
用水指南
水价信息
报装接水
服务承诺
用水常识
模板下载
联系方式
联系我们
在线留言
新闻动态 News
通知公告
水质公告
公司新闻
最新资讯 New
枝江市金润源水务有限公司聚氯
2025年12月17日水质公
2025年12月16日水质公
2025年12月15日水质公
2025年12月14日水质公
2025年12月13日水质公
2025年12月12日水质公
2025年12月11日水质公
联系我们 Contact
地址:湖北省枝江市沿江大道70号
电话:0717-4227110
邮件:zjjrysw@163.com
徽信号:zhijianggs
网站:
http://www.zjjrysw.com
你的位置:
首页
>
新闻动态
>
水质公告
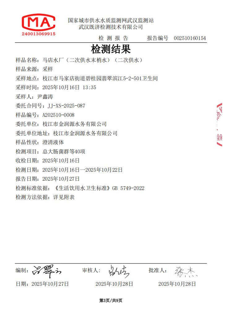
2025年10月马店水厂二次供水末梢水水质检测公告
2025/11/4 15:38:02 点击:
上一篇:
2025年10月马店水厂出厂水水质检测公告
2025/11/4
下一篇:
2025年10月马店水厂管网末梢水水质检测公告
2025/11/4